Running LEDs
This is a typical running LED circuit, with four LEDs flashing up simultaneously. It served as decoration for a present.
If you decide to build and use this circuit, you do so at your own risk. This is just a hobby project, so I don't take liability for any damage or harm it might cause.
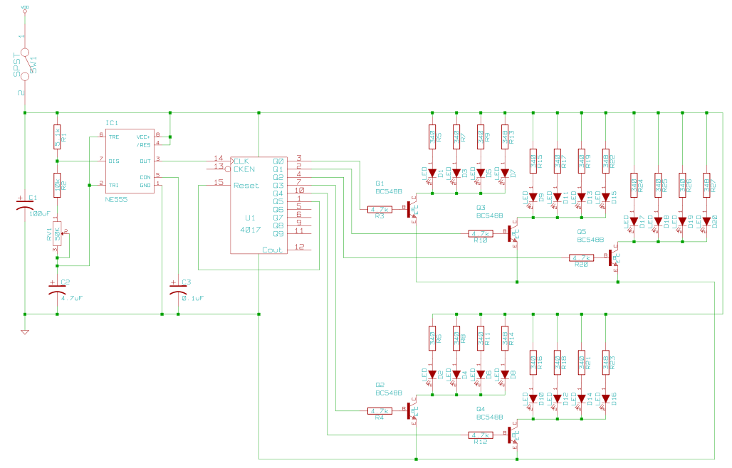
Circuit and components
The circuit is based on the CD4017 decimal counter chip, which triggers one set of LEDs after the other via a transistor stage. The CD4017 is clocked by a NE555. The speed can be changed by the variable resistor. The circuit is powered by a 9V battery.
Stripboard layout
The circuit was build up on stripboard with pin connectors for the LEDs. The series resistors are not on the board, but were soldered directly to the LEDs. Alternatively, LEDs with build-in resistors could be used.
Photos
Here are some photos of the result:



